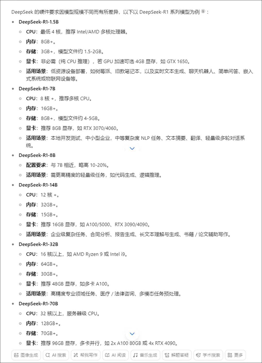
最新发布

量化派创始人周灏提出“智能物种”概念,称机器人将从表演到现实生产力

2026年全国两会,“具身智能”再度在政府工作报告中被提及,与量子科技、脑机接口、6G等并列纳入未来产业重点培育方向,标志着这一前沿领域正式上升为国家战略。图片来源于网络,如有侵权,请联系删除 3月9日,量化派(02685.HK)创始人、董事长兼CEO周灏博士做客上海广播电视台第一财经《市场零距离》栏目两会“数新风”专题直播,与中国科学院院士郑泉水、敦鸿资...
分类:保险 2026年04月23日

AI产业链方向延续回调,科创创业人工智能ETF易方达(159140)、科创人工智能ETF易方达(588730)受资金关注

截至收盘,中证人工智能主题指数、上证科创板人工智能指数、中证科创创业人工智能指数均下跌1.5%。Wind数据显示,科创创业人工智能ETF易方达(159140)和科创人工智能ETF易方达(588730)昨日分别获1300万元和2400万元资金净流入。图片来源于网络,如有侵权,请联系删除...
分类:保险 2026年04月23日

半导体板块强势反弹,芯片产业指数集体涨超2%,关注半导体设备ETF易方达(159558)配置价值

截至收盘,上证科创板芯片指数上涨2.7%,上证科创板芯片设计主题指数上涨2.5%,中证芯片产业指数上涨2.4%,中证半导体材料设备主题指数上涨2.4%。图片来源于网络,如有侵权,请联系删除 中国银河证券指出,2026年国内外AI基础设施建设仍将继续保持强劲,同时国内坚定推进国产化率提升,因此继续看好半导体及相关器件元件投资机会,包括国产算力芯片、存储芯片涨...
分类:保险 2026年04月23日

政府工作报告首提卫星互联网,关注卫星ETF易方达(563530)、通用航空ETF易方达(159255)投资价值

截至收盘,中证卫星产业指数上涨1.5%,国证通用航空产业指数上涨0.6%。图片来源于网络,如有侵权,请联系删除 3月5日,十四届全国人大四次会议开幕,国务院总理李强在作政府工作报告时表示,加快发展卫星互联网,打造“5G+工业互联网”升级版;鼓励央企国企带头开放应用场景,打造集成电路、航空航天、生物医药、低空经济等新兴支柱产业。这是政府工作报告首次将航空航天...
分类:保险 2026年04月23日

沪指低开低走跌近1%,关注A500ETF易方达(159361)、沪深300ETF易方达(510310)配置价值

3月4日,A股震荡整理,沪指失守4100点,板块题材上,电网设备、军工装备、粮食概念、小金属、染料、农化制品、光纤概念、存储芯片板块涨幅居前,燃气、港口航运、贵金属、保险、白酒、物流、煤炭开采加工、证券、机场航运板块跌幅居前;港股延续回调,科技、创新药板块下挫。图片来源于网络,如有侵权,请联系删除 截至收盘,中证A500指数下跌1.0%,沪深300指数下跌...
分类:保险 2026年04月23日

2月份CPI环比同比涨幅均创新高,关注A500ETF易方达(159361)等产品配置价值

截至收盘,中证A500指数下跌0.9%,中证A100指数下跌0.9%,中证A50指数下跌0.7%。图片来源于网络,如有侵权,请联系删除 国家统计局今日发布的2月份全国物价数据显示,受春节消费集中释放带动,CPI环比上涨1.0%、同比上涨1.3%,涨幅分别创下近两年、近三年新高,核心CPI同比上涨1.8%;PPI环比连续5个月上涨,同比降幅连续3个月收窄。C...
分类:保险 2026年04月23日

自由现金流指数小幅调整,自由现金流ETF易方达(159222)获资金逆势加仓

3月10日,A股市场震荡反弹,受化工、有色等资源类板块调整影响,此前三连涨的国证自由现金流指数小幅下跌0.3%,指数成份股表现分化,烽火通信强势涨停,安孚科技、春风动力涨超5%,爱施德、三生国健等多股涨超4%,跟踪该指数的自由现金流ETF易方达(159222,联接基金A/C:024566/024567)全天获资金净申购2300万份。图片来源于网络,如有侵权,...
分类:保险 2026年04月22日

沪指午后跌幅收窄彰显韧性,关注A500ETF易方达(159361)、沪深300ETF易方达(510310)投资价值

3月9日,A股三大指数集体调整,沪指震荡调整收跌0.67%,早盘一度跌逾1.7%,三市成交额2.67万亿元,板块题材上,算力租赁、煤炭开采加工、油气开采及服务、云计算、电网设备、AI应用概念股涨幅居前,机场航运、培育钻石、工程机械、CPO、港口航运、PET铜箔、保险、光纤概念股跌幅居前;港股低开高走,午后跌幅持续收窄,AI应用、智能驾驶概念股表现活跃。图片来...
分类:保险 2026年04月22日

资源类板块回调,关注红利ETF易方达(515180)、红利低波ETF易方达(563020)等产品投资机会

3月4日,A股延续回调,燃气、石油化工等资源类板块跌幅居前。截至收盘,中证红利价值指数下跌1.0%,中证红利低波动指数下跌1.3%,中证红利指数下跌1.6%,恒生港股通高股息低波动指数下跌1.7%。图片来源于网络,如有侵权,请联系删除 据悉,易方达基金是目前唯一一家红利类ETF全部实行低费率的基金公司,旗下恒生红利低波ETF易方达(159545)、红利ET...
分类:保险 2026年04月22日

机器人板块大幅回调,关注机器人ETF易方达(159530)等产品布局机会

本周,国证机器人产业指数下跌6.0%,中证消费电子主题指数下跌4.3%,中证物联网主题指数下跌4.0%,中证智能电动汽车指数下跌3.5%。图片来源于网络,如有侵权,请联系删除 消息面上,今年的政府工作报告提出要培育壮大新兴产业和未来产业,建立未来产业投入增长和风险分担机制,培育发展未来能源、量子科技、具身智能、脑机接口、6G等未来产业。 图片来源于网络,...
分类:保险 2026年04月22日